来源:本站 作者:贵州省博物馆 阅读:9402次 发布时间:2024-06-17
根据法律、法规、规章和招募文件的规定,贵州省博物馆文创运营服务项目(二次)已于2024-06-13-10:00:00日在贵州弘典建设咨询有限公司(贵州省贵阳市观山湖区金阳南路6号世纪金源购物中心商务楼B栋16层)开标评标,根据评标专家委员会出具的评标报告,现公示下列内容:
1、项目名称:贵州省博物馆文创运营服务项目(二次)
2、项目编号:HDZB-2023-364
3、招募内容:本项目为招募运营合作,合作方式为:贵州省博物馆负责提供场地、文创产品的设计元素。中标方负责贵州省博物馆文创产品的设计、生产及馆内四个文创区域的销售、管理工作等。
4、评标日期:2024-6-13 10:30:00
5、评标地点:贵州弘典建设咨询有限公司(贵阳市观山湖区金阳南路6号世纪金源购物中心商务楼B栋16层)
6、评审专家名单:李新阔、何家香、陈彦希、朱远智、张晓兵、宋曼(业主代表)、黄婷婷(业主代表)
7、公示时间:2024-06-18至2024-06-20
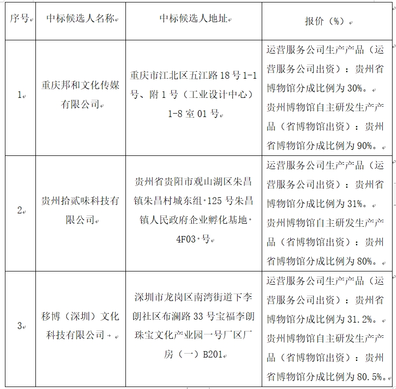
8、中标候选人信息:

9、招募人信息:
名 称:贵州省博物馆
地 址:贵阳市观山湖区金华园街道林城东路107号
联 系 人:张老师
联系电话:13628568877
代理机构信息:
名 称:贵州弘典建设咨询有限公司
地 址:贵州省贵阳市观山湖区金阳南路6号世纪金源购物中心商务楼B栋17层
联系人:吉艳、宋金委、李丹
联系电话:0851-85755198
中标候选人公示在公示期内,对上诉公示情况持有异议的供应商或者其他利害关系人对依法必须进行招标的项目的评标结果有异议的,应当在公示期间按照相关法律法规规定以书面方式向招募人或代理机构提出。