来源:本站 作者:贵州省博物馆 阅读:9970次 发布时间:2023-01-11
根据《中华人民共和国政府采购法》《贵州省文化和旅游厅直属事业单位政府采购管理制度》《贵州省博物馆政府采购管理办法》及有关法律法规的要求,遵循公开、公平、公正和诚实信用的原则,贵州省博物馆基本陈列改造提升大纲及相关资料翻译项目以比选的方式进行,根据技术参数响应程度、报价、售后、企业实力等内容确定项目供应商。
一、项目名称:贵州省博物馆基本陈列改造提升大纲及相关资料翻译项目(中译英)
二、采购方式:公开比选
三、采购项目情况:
1.项目目标
本次翻译工作应按以下原则进行:
(1)真实、准确、统一性原则:英文翻译要能够真实地、准确地反映中文信息内容,确保翻译稿件与原文一致且语法正确,行文流畅。
(2)专业性原则:翻译稿件要符合国际用语习惯,力求专业术语标准化、格式规范化,建立一流的质量保证体系。
(3)安全保密原则:落实采购人信息资料的安全保密义务。
2.工作要求
(1)根据采购人提供的正式文本,严格按照国家标准《翻译服务规范 第一部分 笔译》(GB/T19363.1-2003)和《翻译服务译文质量要求》(GB/T19682-2005)完成翻译工作。
(2)译文内容无漏译、无错译,语句通顺。
(3)译文成果错字率小于0.1‰,参照执行标准《图书质量管理规定》第十七条。
(4)供应商需指定专业人员负责翻译、编辑、校对。
3.项目内容:
(1)完成贵州省博物馆基本陈列改造提升大纲文本英文翻译(约8万字,以最终定稿为准)
(2)完成贵州省博物馆基本陈列改造提升项目展陈资料英文翻译(包括:单元牌、展板、说明牌、导览牌等,此部分文本内容主要以大纲文本为基础,可能有部分微调)
(3)翻译稿须三审三校,且需向采购人提交完整的三审三校程纸质材料。
(4)英文翻译稿的版权完全归贵州省博物馆所有。供应商不得将翻译内容、翻译心得以著作、论文等形式发表或公开发布。
4.项目控制价:15万元。
5.技术要求:详见附件。
6.服务期:1年。
四、参选供应商相关要求:
1.供应商符合《中华人民共和国政府采购法》第二十二条规定,并提供下列材料:
(1)法人或者其他组织的营业执照等证明文件(工商营业执照副本、组织机构代码证副本和税务登记证副本,或多证合一的营业执照),或自然人的身份证明。
(2)财务状况报告(经合法审计机构出具的2021年度财务审计报告或银行出具的有效资信证明);
(3)具备履行项目所必需的设备和专业技术能力的证明材料;
(4)提供企业或拟派驻项目负责人近3年没有违法犯罪记录的书面声明。
(5)提供企业法定代表人或主要项目负责人的社会信用证明。
(6)本项目不接受联合体。
五、比选方式:根据技术参数响应、报价、售后、企业实力等内容确定项目中选单位。
六、比选程序:
1.请意向单位根据项目要求编制比选响应文件。
2.将加盖公章的比选响应文件(一式四份)密封后于2023年1月17日12:00前交(邮寄)至贵州省博物馆办公室,逾期递交视为无效。
3.比选评审时间:2023年1月17日14:30(暂定)。
4.比选结果将在比选结束后3日内电话告知供应商并在我馆官网公告。
七、其他说明:
1.项目联系人:吴老师,联系电话:0851—86822214。
2.通讯地址:贵州省贵阳市观山湖区林城东路107号。
附件:1.商务要求
2.评分表
贵州省博物馆
2023年1月11日
附件1
商务要求
一、服务期限及地点
时间:签订合同后,采购人提交正式文本之日起90日内完成翻译、校对工作。
地点:采购人指定地点。
二、验收标准、规范
验收标准按国家相关标准及项目要求。
三、保障要求
翻译工作完成后,供应商针对翻译成果提供9个月修订完善服务。
四、付款方式
供应商须符合采购人内部的法律文书审核和财务报批支付等流程规定,并提供正规发票。
采购人在合同签订后5个工作日内支付合同总价的50%,翻译完成经采购人验收后10个工作日内支付合同总价的50%。
附件2
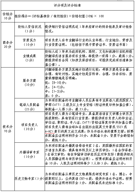
评分表
